索 引 號 :015000185/2022-00053發文字號 :青政辦〔2022〕6號
發布機構 :青海省人民政府辦公廳公文時效 :有效
主題分類 :工業、交通;其他成文日期 :2022-03-17
青政辦〔2022〕6號
各市、自治州人民政府,省政府各委、辦、廳、局:
現代物流業在經濟發展中發揮著基礎性、戰略性、先導性作用。為全面落實中央推進現代流通體系建設的重大決策部署,充分發揮青海承東啟西、聯疆絡藏的重要作用,健全我省現代物流體系,經省政府同意,制定以下意見。
一、總體要求
(一)指導思想。以習近平新時代中國特色社會主義思想為指導,全面貫徹落實黨的十九大和十九屆歷次全會精神,深入貫徹習近平總書記考察青海重要講話精神,立足新發展階段,完整、準確、全面貫徹新發展理念、更好融入和服務新發展格局,突出“四地”建設,以深化物流領域供給側結構性改革為主線,緊密結合擴大內需和高水平開放戰略,圍繞物從哪里來、流到哪里去,堅持戰略牽引、統籌布局、供需銜接、綠色智能、市場主導,堅持目標導向與問題導向、經濟效益與社會效益、完善體系與重點突破相統一,著力補短板、強弱項、堵漏洞、建體制、活機制,做大流量、做優流向、做出流效,加快形成立足高原、輻射西部、暢聯全國、對接國際的現代物流體系,努力打造青藏高原現代物流中心、聯疆絡藏物流組織中心、西北地區重要物流基地、國家向西向南開放的戰略支點,更好推動高質量發展。
(二)空間布局。堅持歷史視野、全局眼光、戰略思維,深度融入六大國際經濟走廊,暢通甘青新、青甘川、青藏三條陸路物流通道,打造聯通全國、面向中亞西亞南亞的航空運輸網,加快構建“6+3+1”物流大通道①,打造服務全省、輻射西北的西寧—海東都市圈現代物流組織中樞,做強聯疆絡藏、向西開放的格爾木陸港物流樞紐中心,建立全域覆蓋、普惠共享的城鄉物流配送節點,加快形成“一核一心多節點”②的現代物流空間布局。
①“6+3+1”物流大通道:“6”即構建聯通6個經濟走廊的6大國際陸海物流大通道;“3”即依托隴?!m新、格庫、格敦、西成、青藏等骨干鐵路和公路通道,打造“甘青新”、“青甘川”、“青藏”3條陸路物流大通道;“1”即依托西寧機場三期工程建設,形成面向中亞、西亞、南亞國家的空中絲路和西北地區重要的商貿物流通道網絡。
②“一核一心多節點”:“一核”即依托西寧商貿服務型國家物流樞紐承載城市建設,打造服務全省、輻射西北的西寧—海東都市圈現代物流組織中樞;“一心”即依托格爾木陸港型國家物流樞紐承載城市建設,做強聯疆絡藏、向西開放的格爾木陸港物流樞紐中心;“多節點”即結合區域產業發展和生活物流需求,以共和、玉樹、瑪沁、同仁、門源等縣城為重點,建立全域覆蓋、普惠共享的城鄉物流配送節點。
(三)發展目標。“十四五”時期,全省物流業增加值年均增長6.5%左右,力爭2025年物流業增加值占GDP比重5%左右。公路、鐵路、航空無縫鏈接體系更加完善,多向聯通、立體綜合、物暢其流的通道體系基本形成,貨物周轉量年均增長5.5%左右;運輸結構持續優化,鐵路承擔的大宗遠距離貨物運輸量顯著提高。國家物流樞紐作用更加凸顯,區域物流節點功能明顯增強,物流基地、園區、場站支撐能力持續提升,新增國家(省)級示范物流園區1—2個;營商環境不斷優化,物流企業現代化經營能力持續增強,力爭新增A級物流企業10家;物流業降本增效紅利充分釋放,力爭全社會物流總費用占GDP比重與全國水平大體相當,農牧區寄遞物流整體配送時限縮短1/3左右;區域間物流協同聯動更加緊密,物流信息平臺體系基本建成,物流運營組織水平大幅提升,專業物流成效顯著,確保新增冷庫倉儲能力25萬噸、冷藏車500輛。全省郵政業業務收入年均增速保持在10%以上,快遞業務量年均增速18%。
二、構建銜接暢通的物流運行體系
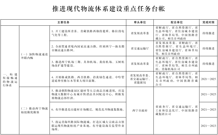
(四)加快物流通道外聯內暢。推進既有主通道與西部陸海新通道的聯通,建設西成鐵路,開工西青茶、青藏鐵路西格段提質、格拉段電氣化等工程,建成一批鐵路專用線,釋放普速鐵路貨運能力。全面貫通省境內國家高速公路,織密西寧—海東都市圈高速公路網,形成“一軸十射四環多聯”高等級公路格局。推進西寧機場三期、共和機場、黃南機場、玉樹機場改擴建等項目建設,申建國際郵件互換站,拓展國內國際航線,發展航空貨運、郵運業務,提升航空物流運輸規模質量。開展格成鐵路、西昌鐵路、沿黃綠色通道、中哈管道延伸至格爾木等重大項目前期。
(五)推動西寧物流樞紐做優做強。做優朝陽物流園區,推動建材等大宗商品出城進郊,打造物流大數據中心及城市快消品共同配送中心,積極發展物流總部經濟。有序推進北山建材市場搬遷,規范北川物流集散地功能,建設道路貨運綜合服務驛站。投運青海絲路國際物流城,提升集疏運設施水平,打造區域大宗商品公鐵聯運現代物流樞紐產業基地,有序建設海關監管作業場所。做強曹家堡臨空物流園,引導保稅物流中心拓展市場,引進國內大型物流集團進駐,完善職工宿舍、公共交通等配套服務條件,打造區域快遞分撥中心。做專青藏高原農副產品集散中心,加快二期項目建設,開辟農特產品上行通道,申建國家骨干冷鏈物流基地。高水平運行西寧綜保區,完善保稅物流體系,發展保稅加工、保稅物流及衍生業務,打造對接國際物流窗口。
(六)推動格爾木樞紐強基擴能。綜合物流園片區,優化提升物流設施條件,建成集公路港、城市配送、甩掛運輸、商貿交易等功能為一體的綜合性物流園區。國際陸港片區,推進港產城融合,促進多業態集聚發展,高標準打造國際物流聚集地。建好鐵路貨運樞紐、智慧公路港、集裝箱和散貨作業區,設置海關監管作業區。加強與西藏吉隆口岸合作,建設中轉倉儲設施,探索建立“兩國雙園+跨境直通車”模式、開行南亞公路班列。
(七)實現組織服務多元聯動。統籌發展多方式聯運,注重物流業發展規劃與綜合交通及公路、鐵路、航空等專項規劃的有效銜接。實施公鐵空聯運示范工程,升級改造鐵路貨運場站,提高貨物運輸集裝化、標準化水平。優化運輸方式,推進“公轉鐵”,探索鐵路運輸“點對點”模式,提高鐵路運輸市場占比。創新組織方式,設立快速換裝中心,開展“一單制”聯運服務,實現運輸方式自由換裝、貨物自由集散,提高貨物流轉速度。
(八)力促干支網絡系統集成。推進跨省區物流通道互聯互通,建成一批聯川通藏的物流通道。暢通省內骨干物流運輸通道,推進普通國省干線提質擴容,力爭縣縣通高等級公路,抓好公路地質災害防治,實現梯度輻射、持續暢通。實施縣鄉公路升級改造工程,加密聯絡線、迂回線和銜接線,加快“四好農村路”建設,暢通物流微循環。
三、建立安全可靠的供應鏈體系
(九)發展制造業供應鏈物流。以鹽湖化工、新能源、新材料、裝備制造、高原生物等制造行業為重點,繪制上下游供應鏈圖譜,找準卡脖子環節,儲備可替代、多元化物流方案。推動制造企業物流外包業務市場化運作,引導定做供應鏈管理庫存、線邊物流、供應鏈一體化服務等物流方案。推動企業打造供需對接、資源整合的供應鏈協調平臺,提高區域產業組織能力和協同效率。發揮物流樞紐對產業集聚擴張發展的引領作用,強化物流園區與工業園區的實時聯動。
(十)穩定大宗商品供應鏈物流。聚焦鉀肥、鐵合金、電解鋁、硅材料、煤炭、建材、藏毯、糧食等重要大宗商品,開展大宗貨物企業公轉鐵運輸示范,引導大宗客戶與鐵路運輸企業建立運量運能互保機制。結合全省產業空間布局,引導大宗商品集中采購、存儲、中轉、交易、流通等需求整合,培育建設集在線交易、實物交割、物流服務、金融服務等于一體的大宗商品采購交易中心。
(十一)完善商貿供應鏈物流。積極對接國內市場需求,推進牛羊肉、礦泉水、乳制品、枸杞、蟲草、中藏藥、藜麥、冷水魚等特色產品“青貨出青”,推行統倉統配,布局建設省外倉,增強對全國大市場的供給適配性和速配性。強化與中東部地區的商貿對接,拓寬省內生活必需品貨源,在快消品、藥品、生鮮食品等領域發展分銷型供應鏈,實現供需高效銜接。完善大型批發市場、專業市場、商貿綜合體等物流服務功能,推動傳統批發市場向集商流、物流、信息流于一體的現代批發市場轉型。鼓勵大型商貿企業建設省級物流配送中心,向州縣延伸建設“節點倉”,提高集中配送率。鼓勵大型連鎖企業發展電商業務,依托自有配送中心提供第三方物流服務。
四、發展集約高效的物流服務體系
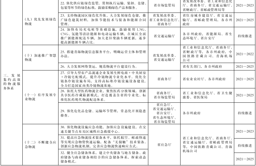
(十二)優先發展綠色物流。落實國家和我省碳達峰、碳中和戰略目標,在物流領域大力推行循環綠色低碳發展,強化政策研究、對接和落地,培育綠色物流新模式。強化供應鏈綠色監管,執行運輸、裝卸、倉儲、包裝等環節的綠色標準,鼓勵采購綠色產品和服務。支持物流園區綠色化升級,發展綠色倉儲,推廣綠色建筑材料,加強節能技術與裝備和能源合同管理。加快布局充電樁等基礎設施,鼓勵使用LNG、CNG、氫能等清潔能源和電動運輸車輛,在城區全面推廣新能源配送車輛,加大老舊柴油車輛更新,提高新能源車輛占比。提倡綠色包裝、簡單包裝,鼓勵包裝材料回收使用。
(十三)加速推廣智慧物流。依托“云上青?!苯ㄔO,加快貨物、載具、場站、配送、分撥等物流要素數字化,推動物聯網在物流領域的深度應用。統籌貨源和公、鐵、空、園區資源,搭建青海物流信息服務平臺,明確運營主體和管理辦法,構建全省一體化的物流大平臺。加快與省外平臺對接,高效融入全國大市場。引導物流園區、大型市場、行業協會以及制造加工、冷鏈倉儲、貨運代理等相關平臺接入,大力發展網絡貨運,擇選有條件的地區開展網絡貨運試點,規范物流平臺建設行為。
(十四)有序發展專業物流。以服務綠色有機農產品輸出地建設為目標,對接現代農牧、食品加工、生物醫藥等產業,重點針對牛羊肉、乳制品、果蔬、低溫食品、水產品等適冷商品,引導大型農產品流通企業、郵政快遞企業、供銷合作社發展生鮮電商+中央廚房+冷鏈宅配模式和農產品田頭預冷保鮮、低溫分揀、冷藏倉儲等設施,提升冷鏈物流專業化水平。優化全鏈條冷鏈設施布局,建設高標準冷鏈設施,擴大冷鏈運輸設備規模,打造國家肉類冷鏈物流基地。完善醫藥物流配送體系,依托大型醫藥物流企業,創新共享醫藥冷藏箱新模式,打造廣覆蓋、專業化、標準化醫藥現代物流配送體系。打造智慧冷鏈,加強全程溫控和追溯,確保食品藥品質量安全。強化危化品倉儲、運輸環節管理,常態化排查隱患。
(十五)不斷健全應急物流。強化物流設施應急功能,加強迂回通道、通用航空等應急設施建設,在交通關鍵節點布局區域性應急救援中心。提高應急物流技術裝備水平,依托航空、郵政快遞等實現應急物資快速運輸,配備“無接觸”技術裝備。創新應急物流機制和快速響應機制,確定一批應急運力儲備池、企業和設施清單。健全應急儲備體系,建立中央儲備與地方儲備、政府儲備與商業儲備相結合的應急儲備體系,探索動態儲備模式。
五、建設創新賦能的物流經濟體系
(十六)著力培育樞紐經濟。做大做優西寧—海東樞紐經濟,集聚放大多種交通方式疊加的優勢,以小峽口空間綜合改造利用為突破口,豐富臨空經濟區業態,提升火車站片區商貿功能,規劃建設沙塘川現代物流基地,聚流、引流、駐流,形成集流通加工、現代倉儲、商務貿易、信息服務、文化旅游為一體的現代綜合樞紐經濟區。推動格爾木港產城融合發展,同步建設綠色產業示范基地,實施生態綠色示范、民生功能改善、產城融合提升、空間環境提質行動,輻射帶動關聯物流園、產業園發展,提升陸港全產業鏈一體化服務能力。提升德令哈、共和區域物流基地配套能力,加快玉樹、同仁、瑪沁、門源等商貿物流中心建設。
(十七)壯大城鄉物流經濟。支持西寧等創建全國綠色貨運配送示范城市,加快城市配送基礎設施、配送車輛標準化建設,優化城市配送車輛通行政策,創新配送組織模式,促進貨運配送信息共享,打通城市貨運配送“最后一公里”。實現鞏固脫貧攻堅成果同鄉村振興有效銜接,出臺進一步優化農牧區縣鄉村三級物流體系建設方案。持續推進電子商務進農村綜合示范建設,完善縣鄉村三級物流配送體系,推進縣域公路和場站、電商配送中心、農資配送中心與郵政快件處理場所集中布局,發揮郵政網絡在邊遠地區的基礎支撐作用,統籌郵政、供銷、快遞、便民服務站等多站合一,實現一點多能,加快“郵政在鄉”和“快遞下鄉進村”,抓好農村物流三級試點。開展農牧區普惠物流行動,因地制宜推動縣鄉村平臺、渠道、網點整合,加快推廣農村寄遞物流共同配送模式,全面消除物流盲點,切實降低基層配送成本。促進農村寄遞物流企業、供銷合作社與農村合作社、新型經營主體的聯動發展,開展農產品直銷配送,暢通城鄉雙向物流渠道。
(十八)積極發展通道經濟。強化與長江經濟帶、黃河流域生態保護和高質量發展、西部陸海新通道的深度對接,以“通道+樞紐+網絡”為牽引,加快物流資源向物流通道聚集,密切新疆、西藏、陜西、四川、重慶、廣西等通道沿線省區的經濟產業聯系。集中打造蘭青—青藏—格庫經濟發展軸,做強西寧、格爾木兩個增長極,串聯民和、樂都、互助、海晏、共和、德令哈、茫崖等節點,高質量打造貫穿東中西的主軸經濟帶。奮力培育西成—蘭新高鐵經濟走廊,串聯同仁、尖扎、化隆、平安、大通、門源等節點,戰略性建設融入成渝雙城經濟圈的新通道。建設總部企業集聚區,吸引國內外現代物流企業區域總部、功能總部、新業務總部和分撥中心落戶。
六、培育協同發展的市場主體體系
(十九)引進國內外大型物流企業。立足產業實際,放大聯疆絡藏的通道優勢,以需求引投入、以通道引投入,重點引進物流管理企業、網絡貨運企業和專業物流企業。積極引進國際國內大型現代物流和供應鏈龍頭企業及其區域總部、營銷中心、數據中心、結算中心,支持企業將注冊地和納稅地遷入青海。支持平臺運營、通道運營、樞紐運營、區域分撥、倉配一體化運營等物流企業發展,加強上下游協作,提供全過程物流服務。
(二十)支持本地物流企業發展。鼓勵國內外大型物流企業和本地龍頭物流企業合作,促進業務互補和資源共享,做強一批本土品牌物流企業,培育一批A級物流企業。鼓勵金融機構為中小物流企業提供專項信貸額度、專屬信貸產品及優惠利率貸款。鼓勵引導流通企業釋放內部需求,推進標準化、信息化改造提升和物流新技術、新裝備的使用,提升工業品、農畜產品“雙向流通”效率。推動按單位參保企業職工養老、失業、工傷保險的物流個體工商戶參照中小微企業政策享受額度減免。
七、完善治理高效的物流制度體系
(二十一)深化“放管服”改革。推進物流業“證照分離”改革,放寬企業登記條件,簡化企業開辦業務審批手續,實行涉企經營許可事項清單制度。優化快遞業務經營許可管理,全面實施末端網點備案管理,簡化農村快遞末端網點備案手續。嚴格執行全國統一的公路貨運車輛超限超載認定標準,常態化、制度化開展治理車輛超限超載路警聯合執法。深化通關制度改革,推進國際貿易“單一窗口”,完善大宗商品“先放后檢”監管方式,提高通關效率。
(二十二)推進物流業降本增效。全面落實國務院和我省物流業降本增效的政策措施,定期督促檢查各項優惠政策落實情況。開展物流領域收費專項檢查,公開曝光典型案例。全面推廣高速公路差異化收費,加大貨車使用ETC優惠政策力度,執行鮮活農產品運輸“綠色通道”等減免政策。完善鐵路運價靈活調整機制,研究降低省內鐵路運價政策,支持開展載運工具共管共用試點,推動大宗物資“公轉鐵”。加快多式聯運基礎設施建設,開展多式聯運試點示范工程。研究出臺物流企業優惠電價,鼓勵園區為物流個體工商戶減免物業租金。建立嚴重違法超限超載運輸失信當事人“黑名單”修復機制。
(二十三)加強物流業市場監管。加強物流行業信用體系建設,實施守信激勵和失信懲戒。鼓勵開發物流行業信用產品,推動信用信息市場化應用。全面推行“雙隨機、一公開”監管,實施差異化監管,對新技術、新業態、新模式等實行包容審慎監管,發展“互聯網+”智慧監管。規范網絡貨運經營資格認定,加強經營行為監管,實施信用評價機制,推動網絡貨運行業健康發展。
八、保障措施
(二十四)強化組織領導。省現代物流體系建設工作領導小組統籌協調全省現代物流體系建設相關工作,研究謀劃重大事項、重大項目和重大政策,協調解決重點、難點問題。領導小組辦公室牽頭建立聯席會議制度,各成員單位各司其職、協同聯動、同向發力,共同推動我省現代物流業高質量發展。
(二十五)強化財金支持。爭取中央財政資金、專項債券支持全省重大物流基礎設施和物流園區建設。研究出臺現代物流體系建設財稅支持政策,統籌整合各類涉及支持物流業發展的財政資金投入,“集中力量辦大事”,支持高成長物流企業培育、智慧綠色冷鏈物流項目、“公轉鐵”及多式聯運發展、標準化應用、普惠型物流項目等。優化對各類物流市場主體運行補貼方式。鼓勵民族自治地區出臺網絡貨運發展扶持政策措施。支持金融機構提供場景化差異化金融產品,通過應急轉貸資金、小額貸款保險保證、稅金貸、承兌匯票貼現貼息等拓寬融資渠道。開展多式聯運“一單制”試點和鐵路提單商業化應用,發展大宗商品倉單質押。對總投資億元以上的企業物流項目,建成投運后適當給予補助支持。
(二十六)強化用地保障。有效銜接物流發展規劃與國土空間規劃,通過“先租后讓”“租讓結合”等供應土地,保障重點項目用地需求。為工業生產配套的倉儲物流項目,執行工業用地政策。鼓勵利用工業企業舊廠房、倉庫和存量土地資源建設物流設施。落實物流企業大宗商品倉儲設施用地優惠政策。探索政府負責土地平整和配套基礎設施、企業建設經營性物流設施、約定土地物流用途并長期租賃的新型物流用地供應模式。
(二十七)強化人才引育。支持省屬高校、職業院校開設物流相關專業,鼓勵高校定向培養物流人才。推進產教融合,加強企校聯合辦學,創新訂單式等人才培養模式,建設省級現代物流實訓基地。把物流業人才納入全省急需緊缺人才需求目錄,多渠道引進物流領域高層次人才,加大人才激勵保障政策支持。
附件:推進現代物流體系建設重點任務臺帳
????????????????????????????????????????????????????????青海省人民政府辦公廳
????????????????????????????????????????????????????????2022年3月17日
?(此件公開發布)
附件:





